“西安疫情最新通告” 西安疫情速报最新?

admin 2 2026-03-18 17:52:23

西安只出不进怎么回事

特殊情况说明西安辖区收费站入口封闭“只出不进”的信息与跨年夜管控无关 ,此类措施通常因恶劣天气、重大活动等场景启动,需结合具体公告确认,不可直接关联至跨年夜管控。综上 ,西安的“只出不进 ”措施具有明确的时间 、空间及对象限制,市民需关注官方公告,避免误读信息 。

当前(2026年1月)西安“只出不进”最可能的原因是疫情防控封闭管理。

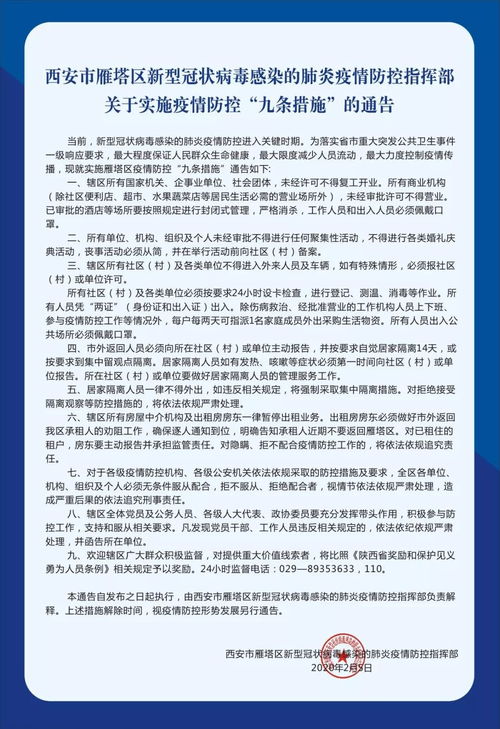
西安出现只出不进的管控措施 ,是因为疫情防控以及跨年夜安全保障 ,有两类情况。疫情防控导致的离市管控1)2025年12月西安有本土疫情,截至2026年1月1日有确诊病例,疫情扩散到低风险区域还外溢到4个城市 ,所以采取严格管控 。2)非必要不能离市,确实要离开得有48小时核酸阴性证明。

“西安疫情最新通告” 西安疫情速报最新?

西安只出不进的情况主要出现在两个不同场景:一是2025年跨年夜钟鼓楼核心区的临时交通管制,二是2025年12月因疫情防控需要实施的全市封闭式管理。2025年12月31日跨年夜期间 ,西安对钟鼓楼核心区实施了只出不进的管控措施 。

西安出现“只出不进”的情况主要涉及疫情防控和交通管制两类场景 。疫情防控方面,2026年1月4日起,西安市因疫情进入快速发展期 ,有社区隐匿传播及外溢风险,全市小区(村)、单位实行封闭式管理,每户每2天仅1人可外出采购 ,其他人员原则上“只出不进”(需持证明)。

现在到西安会被隔离吗

〖壹〗、近来到西安是否会被隔离需根据具体情况判断,但非必要建议暂时不要前往西安,如必须前往需持48小时核酸检测阴性证明(以采样时间为准) ,且需遵守当地严格的防控措施 ,可能面临集中隔离等要求。 具体说明如下:非必要不建议前往:西安市各小区(村)已实行封闭式管理,建议非必要暂时不要来西安 。

〖贰〗 、截至2022年3月29日,从江西到西安是否需要隔离 ,需根据出发地具体情况判断,具体如下:若从南昌市出发:中高风险地区来返人员:需落实集中隔离14天措施。中高风险地区所在区县的其他来返人员:需落实居家隔离14天措施。

〖叁〗、西安近来疫情形势较为严峻,追踪隔离超20000人 ,部分区域管控严格,风险区域管控人员近7万 。具体分析如下:新增确诊与隔离情况西安19日新增15例确诊病例和12例无症状感染者,新增密接人员8170人 ,次密接人员14174人,15日至19日24时累计追踪密接和次密接人员超20000人。

〖肆〗、外省来西安近来不需要隔离。但具体的隔离政策可能会根据疫情的变化和防控需求进行调整,建议出行前查阅最新的官方公告和指南 。在理解西安的隔离政策时 ,需要关注几个关键方面。首先,要关注出发地和目的地的疫情风险等级。如果出发地属于中高风险地区,那么根据防控要求 ,可能需要采取隔离措施 。

10月17日西安疫情最新消息:多小区紧急封控,部分学校复课

月17日西安疫情最新情况如下:部分区域紧急封控:亿润 、大旺城 、城西客运站对面部分区域、雅卓花园、华东万景城等地因疫情已临时管控;新城区火车站附近区域及驻地企业 、事业等单位 ,自10月17日起施行3天临时居家办公。

“西安疫情最新通告	” 西安疫情速报最新?

月18日西安新增本土确诊3例、无症状感染者14例,多个小区封控,外地入市需3小时内报备且48小时内2次核酸阴性方可离市。 以下是详细情况:疫情数据与特点10月18日陕西新增9例本土确诊、27例无症状感染者 ,其中西安新增3例本土确诊 、14例无症状感染者,疫情仍在反复 。

月24日西安疫情最新消息:第一批静态小区解封,低风险区复课 ,中高风险区调整情况如下:第一批静态小区解封10月24日,西安市第一批静态管理小区(太白南路以东区域)部分解除隔离,恢复常态化管理 。居民凭当日核酸贴纸即可出入小区。分区分级管理有效限制社会面人员流动 ,降低潜在风险。

即日起西安市除初中、高中毕业年级外,多所学校相关年级及机构暂停线下教学,复课时间另行通知 。具体安排如下:停课时间:自10月11日起开始停课 ,复课时间将根据后续情况另行通知。停课范围:中小学、幼儿园:除初中 、高中毕业年级外,其他年级一律暂停线下教学。

西安疫情的病例在确诊前的活动轨迹涉及到甘肃,内蒙古和西安 。西安疫情是10月17日爆发 ,才3天的时间 ,近来还很难判断有多久恢复到正常的水平。大规模核酸检测和隔离重点人群是必要措施,西安疫情已经得到初步的控制,疫情结束至少1个月左右的时间。

西安疫情最新消息:全市封控为谣言 ,部分学校延迟开学,近来共有63个高风险地区和45个中风险区域 。以下是详细情况:疫情数据与趋势昨日西安新增5例确诊病例和9例无症状感染者,确诊人数较前一日有所下降。由于确诊人员活动轨迹复杂 ,导致高风险区域持续增加。

西安鄠邑区关于做好全区5月13日全域核酸筛查工作通告

筛查范围鄠邑区全域范围内所有人员,包括在区内生活、工作、学习 、旅游的人员等,均需参与此次核酸筛查 ,确保“不漏一户、不漏一人” 。采样时间 时间:5月13日(星期五)6时启动,12时结束。要求:居民需在规定时间内完成采样,采样点将按时关闭 ,逾期未检者需自行补检并承担相应责任。

做 。根据鄠邑发布:关于做好全区9月23日(星期五)全域核酸筛查工作的通知,筛查范围是鄠邑区范围内所有人员(包括在鄠邑区生活、工作 、学习 、旅游的人员及所有纳入周期性核酸检测的重点人员等) 。所有人员须按照“不漏一户、不漏一人 ”的原则,做到应检尽检。

西安部分区域已逐步解封 ,但全面解封时间需根据疫情形势和防控要求综合判断 ,近来尚无法确定具体日期。以下为详细分析:部分区域已初步解封:自1月11日起,西安经开区、高陵 、蓝田、临潼、阎良(不含航空基地) 、周至等区域陆续发布通告,有序恢复生产生活秩序 。

接种恢复时间与背景鄠邑区自3月20日起恢复新冠疫苗接种工作。近期疫情形势复杂严峻 ,为保障群众健康,建议未完成接种者尽快就近接种。接种时间安排各预防接种门诊的具体时间安排以官方发布的图片信息为准:特别提示:接种后7两小时内不得进行核酸检测,避免影响结果准确性 。

上一篇:限号2023年6月最新限号时间表.限号2023年6月最新限号时间表图片
下一篇:出京最新规定︰(出京最新规定政策)
相关文章

 发表评论

暂时没有评论,来抢沙发吧~